如何選擇“常用開關電源芯片
發表時間:2020-09-26 12:06:15 人氣:3108
選擇電源IC不僅僅要考慮滿足電路性能的要求及可靠性,還要考慮它的體積、重量、延長電池壽命及成本等問題。成都子程電子設備有限公司友情給出一些選擇基本原則以及推薦。
①采用LDO的最佳條件
當要求輸出電壓中紋波、噪聲特別小的場合,輸入輸出電壓差不大,輸出電流不大于100mA時采用微功耗、低壓差(LDO)線性穩壓器是最合適的,適合大多數便攜式產品應用
②需負電源時盡量采用電荷泵
便攜式儀器中往往需要負電源,由于所需電流不大,采用電荷泵IC組成電壓反轉電路最為簡單,若要求噪聲小或要求輸出穩壓時,可采用帶LDO線性穩壓器的電荷泵IC
③不要追求高精度、功能全的最新器件
電源IC的精度一般為±2%~±4%,精度高的可達±0.5%~±1%,要根據電路的要求選擇合適的精度,這樣可降低生產成本。功能較全的器件價格較高,所以無需關閉電源功能的或產品中無微處理器(μP)或微控制器(μC)的則無需選擇帶關閉電源功能或輸出電源工作狀態信號的器件,這樣不僅可降低成本,并且尺寸更小。
④不要“大馬拉小車”
電源IC最主要的三個參數是,輸入電壓VIN、輸出電壓Vo及最大輸出電流Iomax。根據產品的工作電流來選擇:較合適的是工作電流最大值為電源IC最大輸出電流Iomax的70~90%。
LDO 的選擇注意事項
1、輸入、輸出以及降低電壓
輸入電壓必須大于預期輸出電壓與特定壓降之和,即VIN > VOUT +VDROPOUT 。如果 VIN 降低至必需的電壓以下,則我們說 LDO 出現"壓降",輸出等于輸入減去旁路元件 (pass element) 的 RDS(on) 乘以負載電流。
輸入輸出電壓差是低壓差線性穩壓器最重要的參數。在保證輸出電壓穩定的前提下,該電壓差越低,線性穩壓器的性能越好。比如, 5.0V 的低壓差線性穩壓器,只要輸入5.5V ,就能使輸出電壓穩定在5.0V 。
需要注意壓降時的性能變化。驅動旁路晶體管的誤差放大器完全打開或者出于"待發狀態"(cocked) ,因此不產生任何環路增益。這意味著線路與負載調節很差。另外, PSRR 在壓降時也會顯著降低。
選用可提供預期輸出電壓的 LDO 作為節省外部電阻分壓器成本與空間的固定選項,外部電阻分壓器一般用于設置可調器件的輸出電壓。利用可調 LDO 可以設置輸出,以提供內部參考電壓,其一般為 1.2V
左右,只需把輸出連接到反饋引腳。請與廠商確認是否具備該功能。
負載電流要求
在使用LDO 時,負載的最大要求電流最好為LDO 的額定輸出電流的80%以下。
額定電流為比如 150mA 的 LDO 可能會在短時間內提供高出很多的電流。請查驗最低輸出電流限
值規范,或者咨詢有關廠商。
用電設備的功率不同,要求穩壓器輸出的最大電流也不相同。通常,輸出電流越大的穩壓器成本越高。
為了降低成本,在多只穩壓器組成的供電系統中,應根據各部分所需要的電流值選擇適當的穩壓器。
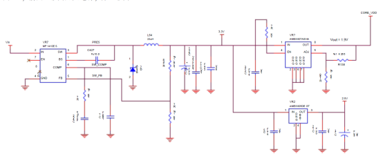
升壓式DC/DC 變換器的效率高但紋波及噪聲電壓較大,低壓差線性穩壓器效率低但噪聲最小,這兩者結合組成的雙輸出電源IC 可較好地解決效率及噪聲的問題。例如,數字電路部分采用升壓式DC/DC 變換器電源而對噪聲敏感的電路采用LDO 電源。這種電源IC 有MAX710/711 ,MAX1705/1706 等。
下圖為示意圖1,前面一級為開關電源,第二級為LDO 。
相關咨詢
工廠展示


聯系我們
成都子程新輝電子設備有限公司
聯系人:文先生
手機:13183865499
QQ:1977780637
地址:成都市金牛區星輝西路2號附1號(臺誼民生大廈)407號
