-
多人在線協作PCB設計
利用最新開發的軟件技術可以完成高效的并行PCB設計。這種新的技術能使多個設計師、多個進程和不同種類的工具同時工作于同一個設計數據庫,并能顯著地提高設計生產力。
2020-08-29 09:33:19
-
PCB抄板與制板的區別
PCB抄板就是將別人做好的成品板掃描,再用抄板軟件模擬布線、尺寸等做成PCB文件,再根據PCB文件做板,抄板故名思義就是抄別人的設計做板;PCB制板就是按自己的設計做出來的板。
2020-08-28 16:38:18
-
基于低功耗單片機MSP430來控制LED燈光的強度
研究設計智能化、運行可靠和高效節能的路燈控制系統,是智能交通系統的必然需求。系統以低功耗單片機為系統控制核心,使用RS-485通信協議完成上位機對下位機的控制。
2020-08-28 11:25:01
-
PCB抄板的四個基本步驟
pcb抄板、pcb設計、pcb改板都有相同的一些步驟,今天在這里總結了4個基本的步驟給大家。
2020-08-27 14:08:56
-
PCB電路板包裝流程
"包裝"此道步驟在PCB廠中受重視程度,通常都不及制程中的各STEP,主要原因,一方面當然是因為它沒有產生附加價值,二方面是臺灣制造業長久以來,不注重產品的包裝所可帶來的無法評量的效益,這方面Japan做得最好。
2020-08-27 10:02:03
-
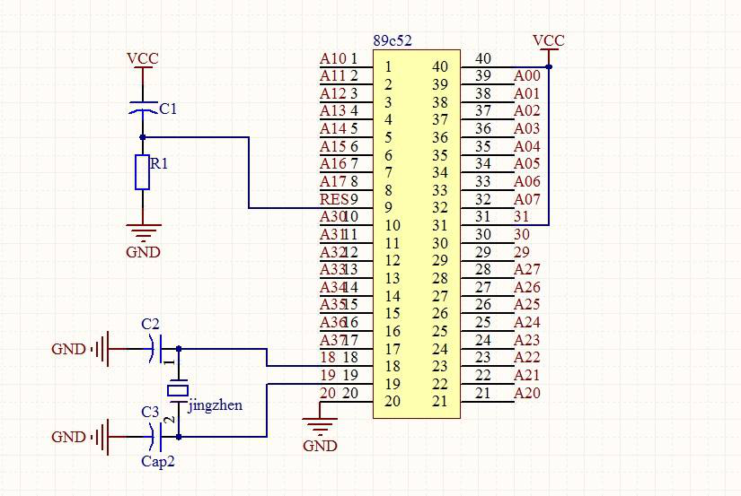
單片機開發最小系統
單片機最小系統主要由電源、復位、振蕩電路以及擴展部分等部分組成。
2020-08-26 13:47:50
-
pcb設計如何降低成本
25年來,CadSoftEAGLE一直以低價格為全球設計工程師提供與昂貴的商用PCB設計軟件相同的核心功能。本文將向您講述過去25年間業界如何實現低成本PCB設計與布局。
2020-08-26 10:46:01
-
柔性電路板特性和優缺點
柔性電路板(FlexiblePrintedCircuit,FPC),又稱軟性電路板、撓性電路板;有短、小、輕、薄特點;有組裝密度高、體積小等特點;有成本高、周期長、檢驗方法復雜等。
2020-08-25 10:04:36
-
柔性電路板生產流程圖
柔性電路板生成流程是通過在一種可曲饒的基材表面利用光成像圖形轉移和蝕刻工藝方法而制成導體電路圖形,雙面和多層電路板的表層與內層通過金屬化孔實現內外層電氣聯通 ,線路圖形表面以PI與膠層保護與絕緣。
2020-08-25 09:57:30
-
PCB集成電路常見的封裝
集成電路封裝類型,封裝就是指把硅片上的電路引腳用導線引到外部引腳處,以便與其他元器件連接。封裝形式是指安裝半導體集成電路芯片用的外殼形式。
2020-08-24 17:13:46
聯系子程

成都子程新輝電子設備有限公司
電話:
手機:13183865499
QQ:1977780637
郵箱:1977780637@qq.com
地址:成都市金牛區星輝西路2號附1號(臺誼民生大廈)407號